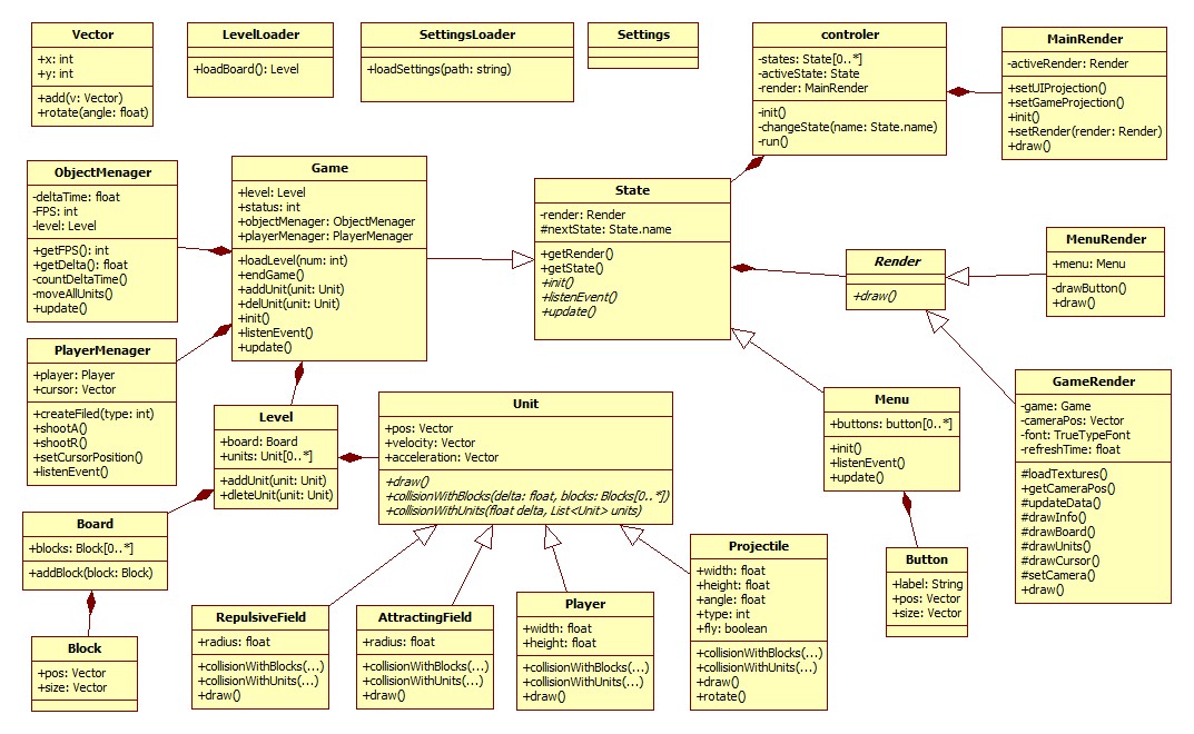
Opis

Grupowy projekt na zajęcia z Programowania obiektowego. Jest to nieskomplikowana gra ale jest oryginalna i całkiem grywalna. W grze chodzi o to, by skacząc po platformach dojść do końca planszy. Gracz ma dostęp do broni gravitonowej, która strzela pociskami tworzącymi pola przyciągające lub odpychające. Pole to ingeruje w trajektorie lotu gracza, insektów, pocisków gracza i wieżyczek. Dzięki temu gra jest logiczno-zręcznościowa. Pobierz grę

Wykorzystane technologie:

Java, OpenGL

Filmik z gry (kliknij by powiększyć i zobaczyć opis):

Lista możliwości programu

  • Kilkanaście różnych poziomów, które się zmieniają po przejściu.
  • Kilkanaście rodzai obiektów, które działają z polami grawitacyjnymi.
  • Pole, które po wejściu na nie, pokazuje podpowiedź
  • Menu główne gry
  • Ekran z gratulacjami po ukończeniu całej gry
  • Ekran z możliwością wyboru poziomu
  • Wczytywanie planszy z pliku
  • Wczytywanie ustawień z pliku konfiguracyjnego
  • Wczytywanie tekstur